Высококачественный мощный усилитель моноблокПредисловие
После покупки сабвуферной головки MAGNAT AD300, оказалось, что моего
старого усилителя по схеме Чивильча ему явно мало. Поэтому появился
замысел создать что-то новое. Новыми критериями стали соответственно
высокая выходная мощность и возможность работы на низкоомную нагрузку.
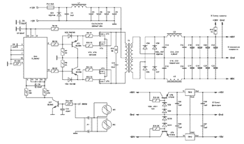
Функционально усилитель состоит из четырех блоков, преобразователя
напряжения, блока фильтров, блока защиты и соответственно самого
усилителя мощности. Расскажу коротко о каждом из них.
Преобразователь напряжения
Главной частью любого усилителя мощности является источник питания.
Понятно, что для получения высокой выходной мощности 12-ти вольт от
аккумулятора явно не достаточно. Поэтому в первую очередь нужно создать
преобразователь напряжения, который позволит получить двуполярное
питание +-60В с мощностью не меньше 400Вт. Порывшись на форуме нашел
достаточно простую и относительно хорошую схему.

Мозгом данного преобразователя служит микросхема TL494NC, она создает
импульсы заданной частоты. Частоту задают элементы R1 и С8. Дальше эти
импульсы попадают на транзисторы VT1, VT2, которые являются управляющими
ключами для выходных транзисторов. Поочередно открываясь, выходные
транзисторы создают в первичной обмотке переменный ток высокой частоты.
Трансформатор повышает напряжение до заданных 60В, дальше ток
выпрямляется диодным мостом. Дроссели и конденсаторы сглаживают
пульсацию и высокочастотные наводки. Трансформатор намотан на ферритовом
кольце склеенному из двух колец размерами 45*28*8 марки НМ2000. Все
грани кольца скругляются напильником, потом транс обматывается тряпочной
изолентой.

Первичная обмотка намотана 10 жилами диаметром 0,8 мм и содержит 2*5
витков. Витки распределяются равномерно по кольцу. На выводах все жилы
скручиваются. После первичной обмотки опять слой изоленты. Вторичная
обмотка намотана 3 жилами таким же проводом и содержит 2*19 витков.


Радиатором для выходных транзисторов служит дюралюминиевая пластинка, толщиною 3-4 мм, длиной около 10 см и высотой около 3см.
Для питания блока фильтров необходимо двуполярное питание +-15В.
Реализуется оно при помощи стабилизатора напряжения собранного на
транзисторах VT8, VT9 и кренках 7815, 7915. Транзисторы и кренки также
имеют маленькие алюминиевые пластинки-радиаторы. Для питания блока
защиты сделан отвод из положительного плеча питания усилителя. Падение
напряжения реализует двухватный резистор R17.
Включается преобразователь как и сам усилитель с помощью клеммы REM,
подавая на нее +12В от магнитолы, замка зажигания или например
выключателя. При выключенном усилителе, ток потребления очень мал. На
плате, также предусмотрен разъем для подключения вентиляторов
охлаждения. Размеры печатной платы 140х105мм.
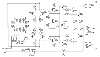
Усилитель мощности
Схема выбрана за ее высокое качество звука, большую мощность, относительную простоту в настройке, высокий басовый потенциал.

Правильно собранный усилитель работает сразу, настройка сводится к
установке тока покоя. Выставляется он подстроечным резистором R15.
Сначала выставляют минимальный ток покоя и дают усилителю поработать
15-20 минут на средней мощности. После этого закорачивают вход,
отключают акустику и выставляют ток покоя в пределах 50-80 мА. Меряют
его по спаду напряжения на резисторах R24 - R27, он должен лежать в
пределах 0,22-0,36 В. Напряжение в правом и левом плече может немного
отличаться. В схеме желательно использовать пленочные конденсаторы К73-
17 или импортные аналоги, С8, С12, С13 - можно керамику. Выходные и
предвыходные транзисторы желательно подбирать попарно, ну хотя бы из
одной партии, также попарно желательно отбирать и VT1, VT3 и VT2, VT4.
На фото резисторы R1 и R2 на 0,25Вт, позже они были заменены на 2Вт,
хотя достаточно резисторов и 0,5Вт. Для транзисторов VT5, VT7 сделан
небольшой алюминиевый радиатор. Размеры печатной платы 140х80мм.

Блок фильтров и защиты
Так как усилитель для сабвуфера, нужно выделить из общего
широкополосного стереосигнала сумованый, узкополосный низкочастотный
сигнал. Для этого собранный блок фильтров. Он содержит сумматор, который
сумирует стерео сигнал в моно, сабсоник, который отбрасывает
инфранизкие частоты, фильтр НЧ, который обрезает диапазон к 300Гц с
крутизной 12дБ/окт, регулирующий фильтр НЧ с частотой среза в пределах
35-150Гц и регулятор фазы, который сдвигает фазу сигнала для лучшего
согласования с акустикой.
Все конденсаторы в сигнальных цепях пленочные, за исключением С3, С4,
С6, С8. В моем случае керамическими являются также шунты С5, С7. Если
чувствительности усилителя окажется мало, резисторами R7, R8, R9, R10
можно изменить коэффициент усиления. Повысить его можно увеличением
номиналов R9, R10 и уменьшением R7, R8. Схема наведена ниже.
Так как усилитель для сабвуфера, нужно выделить из общего
широкополосного стереосигнала суммарный, узкополосный низкочастотный
сигнал. Для этого служит блок фильтров. Он содержит сумматор, который
суммирует стерео сигнал в моно, сабсоник, который отбрасывает
инфранизкие частоты, фильтр НЧ, который обрезает диапазон к 300Гц с
крутизной 12дБ/окт, регулирующий фильтр НЧ с частотой среза в пределах
35-150Гц и регулятор фазы, который сдвигает фазу сигнала для лучшего
согласования с акустикой.
Все конденсаторы в сигнальных цепях пленочные, за исключением С3, С4,
С6, С8. В моем случае керамическими являются также шунты С5, С7. Схема
ниже.

Блок защиты сохранит сабвуфер при неполадках в усилителе, не
пропустив на него постоянного тока. Также он устраняет щелчки при
включении, подключая нагрузку через несколько секунд после включения
усилителя. Одним недостатком является то, что схема питается от того же
источника питания, что и усилитель мощности, потому при выключении, реле
не отключает громкоговоритель сразу, а через несколько секунд, за
которые разряжаются конденсаторы блока питания.

Блок защиты и блок фильтров смонтированы на одной печатной плате
размерами 185х53мм. Места для стабилитронов VD2, VD3 не предусмотрено, у
меня они запаяны в месте подключения питания на плату, хотя думаю можно
обойтись и без них, возможно тогда реле будет срабатывать чуть быстрее
при выключении.
Конструкция корпуса и монтаж


Все платы смонтированы на дюралюминиевой пластине толщиной 3мм. К ней
также прикручивается радиатор выходных транзисторов. Между радиатором и
основой, нанесен слой термопасты, таким образом пластина также играет
роль радиатора. Выходные транзисторы прижимаются непосредственно к
радиатору, между радиаторами и корпусами транзисторов изоляционная
прокладка и слой термопасты.



Боковые стенки сделаны из дубовых планок размерами 230х47х15 мм. С
внутренней стороны планок, внизу, сделаны фаски, в которые вставляется
основа усилителя. С наружи планкам придался коричневый цвет и покрылись
лаком. Передняя и задняя стенки также из дюралюминиевых пластин. На
передней панели крепятся входные и выходные клеммы, регуляторы
чувствительности, среза частоты и фазы, индикатор включения, а также
куллер. На задней панели крепится еще один куллер, а также сделаны
отверстия для циркуляции воздуха. Клеммы питания также на задней панели.
Передний куллер работает на вдув холодного воздуха снаружи-внутрь
корпуса, непосредственно на радиатор. Задний на вытяжку горячего воздуха
из корпуса. Охлаждения в осеннюю пору хватает, летом испытания еще не
проводились, все же перегрев на высокой мощности не исключаю. Поэтому
при повторении конструкции советовал бы чуть увеличить размеры
радиаторов.


Верхняя крышка сделана из ламинируемого МДФ, ее толщина 3-4мм, сверху черная краска и лак.


Звучит усилитель замечательно, мощно, напористо, чуствуется запас мощности, бас плотный и глубокий.
Скачать печатные платы в формате LAY
|