Снижение температуры в системном блокеЧтобы снизить температуру внутри системного блока компьютера, можно установить дополнительный вентилятор,
подающий в него холодный наружный воздух. Место на корпусе системного
блока имеется - на задней стенке есть нужные отверстия ниже
установленного внутри вытяжного вентилятора. Дополнительный вентилятор
крепят снаружи. Вскрывать для этого корпус находящегося на гарантии
компьютера не приходится. Главное преимущество дополнительного
вентилятора - независимое от компьютера питание и автоматическое
управление, что позволяет ему некоторое время работать и после
выключения системного блока. Это дает возможность не только заметно
снизить температуру внутри блока, но и избежать неудачных перезапусков
компьютера после "зависания" в результате перегрева. Продолжающий
работать после выключения компьютера дополнительный вентилятор быстро
снижает температуру его перегретых элементов, давая возможность с
минимальной задержкой вновь включить компьютер и продолжить работу.
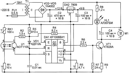
Схема узла управления дополнительным вентилятором показана на рисунке
ниже .

Уменьшение сопротивления терморезистора RK1 при нагреве приводит к
увеличению тока, текущего через излучающий диод оптрона U1. В
результате уменьшается сопротивление его фототранзистора, а с ним и
длительность пауз между импульсами, генерируемыми мультивибратором на
интегральном таймере DA1 с времязадающим конденсатором С1. Так как во
время импульса транзистор VT1 открыт, а во время паузы закрыт, среднее
напряжение на двигателе вентилятора М1 и частота его вращения тем
больше, чем выше температура терморезистора RK1. Конденсатор С4
устраняет выброс напряжения при разрыве транзистором VT1 цепи питания
вентилятора. Яркость свечения светодиода HL1 изменяется вместе с
частотой вращения, что позволяет визуально оценить режим работы
вентилятора. Блок питания прибора состоит из трансформатора Т1,
выпрямительного моста из диодов VD2-VD5, интегрального стабилизатора
DA2, сглаживающего и фильтрующего конденсаторов С2 и СЗ. В цепь питания
вентилятора подано нестабилизированное напряжение с выхода выпрямителя, а
на таймер и другие элементы - стабилизированное 9 В. Вентилятор
начинает работать, когда среднее напряжение на нем превысит 4 В.
Температуру, при которой это происходит, можно регулировать подстроечным
резистором R5. А температуру, при которой (и выше) интенсивность работы
вентилятора достигает максимума (обычно 50 °С), устанавливают
подстроечным резистором R1. Эти регулировки взаимозависимы, для
получения удовлетворительного результата может потребоваться повторить
их несколько раз. Односторонняя печатная плата, на которой смонтированы
почти все детали узла управления вентилятором, изображена на рис.2.

Транзистор КТ829А (его можно заменить импортным 333) установлен
без теплоотвода, так как рассеиваемая на нем мощность невелика. Аналоги
интегрального таймера КР1006ВИ1 - микросхемы 555 или 7555 различных
производителей. Подстроечные резисторы R1 и R5 - СП5-3 или СП2-3,
оксидные конденсаторы - К50-35 или импортные. Плата вместе с
трансформатором Т1 (ALG12V500MA или ТПП-114 2x6), плавкой вставкой FU1 и
выключателем SA1 помещена в пластмассовый корпус от блока питания БП1.
Терморезистор RK1 введен через отверстие в корпусе в верхнюю часть
системного блока компьютера и закреплен на расстоянии 10...15 мм от
теплоотвода процессора. Испытания проводились с дополнительным
вентилятором Corolful DC 12V 0,25 А. Они подтвердили, что среднее
быстродействие компьютера возросло, исчезли сбои и зависания от
перегрева элементов, снизился общий уровень шума вентиляторов.
|